订阅推荐 | 商用车产业技术情报分析月刊
《商用车产业技术情报分析月刊》聚焦商用车产业实时热点解析,捕捉最新政策影响、市场表现、企业战略与产品技术发展趋势,为商用车领域用户提供最新产业动态情报与分析解读。
01
内容大纲
02
2021年刊物产品亮点
新增商用车进出口市场分析,重点关注外资入华进展及布局情况,燃料电池行业进展及企业动态,国内产业链及技术发展情况,商用车自动驾驶初创企业、OEM进展及技术策略,商业化计划等
期刊详情
订阅咨询请扫描二维码,报名后会有工作人员联系您!
《商用车产业技术情报分析月刊》介绍
发布频次:月刊(年度12期)
交付格式:PPT
产品特色:围绕商用车政策、宏观经济、市场、企业、技术及应用领域的深度洞察分析。重点关注最新商用车产业政策影响,国家战略方向,宏观经济走势以及市场发展情况。及时追踪商用车企业投融资并购,战略规划;新能源、智能网联、自动驾驶技术及产品布局;借助公司供应链服务平台优势,针对头部企业技术、产品进行对比分析;同时对于重点企业、技术路线、商业模式等热点内容进行深度专题研究等。
03
重点内容分析(样本)
新能源汽车政策:2021年新能源汽车补贴正式发布-2021年第1期
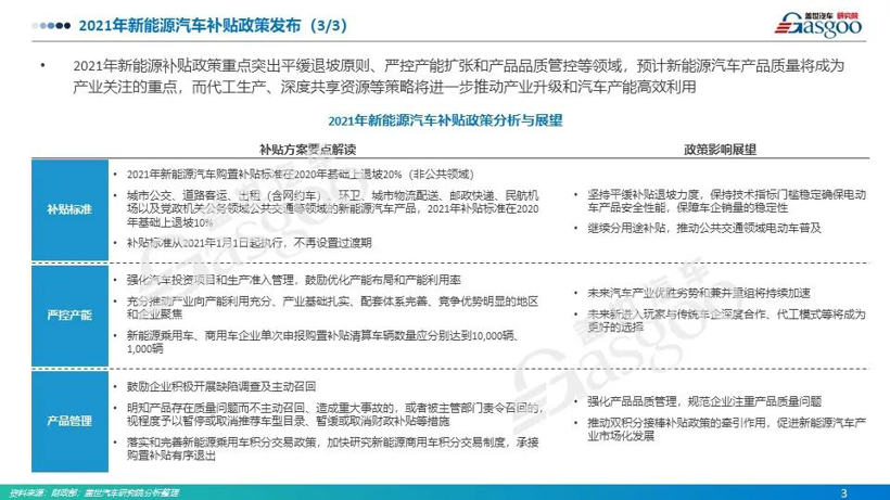
2020年12月31日,四部委联合发布《关于进一步完善新能源汽车推广应用财政补贴政策的通知》:2021年保持现行购置补贴技术指标体系框架及门槛要求不变,补贴标准在2020年基础上退坡20%,新能源商用车补贴根据用途进行了划分,并非所有车型均退坡20%。
总体来看,新能源补贴政策将继续推动公共交通的应用与普及,而产能及产品质量方面的管理将是商用车企业未来重点关注的方向。
宏观经济情况:2020全年国民经济稳定恢复,主要目标完成好于预期-2021年第1期
2020年,国内生产总值1,015,986亿元,按可比价格计算,比上年增长2.3%。分季度看,一季度同比下降6.8%,二季度增长3.2%,三季度增长4.9%,四季度增长6.5%。
12月,PPI同比下降0.4%,已大体接近疫情冲击前的水平;PMI指数保持稳定,而CPI总体呈前高后低走势。
总体市场分析:2020年全年增速超20%-2021年第1期
2020年,商用车累计销售513.3万辆,同比增长18.7%,保持了较快的增长态势。货车占据主导地位,客车同比降幅有所缩窄。重卡实现了较高速增长,轻客、轻卡占据各细分领域的主销。
细分市场分析:轻卡市场回落,市场竞争更激烈-2021年第1期
12月,轻卡销售19.0万辆,同比下降1.3%,自4月来首次负增长。2020年,轻卡累计销量219.9万辆,同比增长16.8%;单月销量方面,福田领先,2~4名竞争激烈,一汽解放增速较快,累计销量前十企业仅长安一家负增长。
市场驱动因素及预测-2021年第1期
未来,促进卡车市场发展的因素较多,中短期内仍将保持一定的增速;客车市场推动因素薄弱,前景不乐观;新能源商用车主要受地方政府及产业政策的影响,仍将持续发展;预计2021年商用车整体市场销量将恢复平稳,进入市场调整期。新基建、疫情等影响开始下落,重卡和轻卡市场将有所下滑。预计商用车全年销量将达到470万辆,大中客车市场将出现反弹。
企业及技术动态
企业战略-2020年第12期
11月28日,斯堪尼亚(大众汽车集团旗下商用车子公司Traton集团下属重卡品牌)在江苏如皋的生产基地正式揭幕,该基地由斯堪尼亚独资,前身为南通皋开汽车制造有限公司,斯堪尼亚于2020年11月份对其进行收购,该基地年产能5万辆,外资商用车企业集中入华正式开启。
2020年作为商用车股比放开的首年,外资商用车企业动作迅速,目前独资企业已有2家,部分企业率先将商用车引入国内,未来存在独资建厂的可能性,外资商用车国产化势必对国内商用车企业产生一定的冲击。
新能源-2020年第11期现代作为全球燃料电池汽车领域的先行者,其在燃料电池产业链的布局以及技术储备相对走在前列,并于近期推出了行业首款量产的燃料电池重卡,其技术参数及系统集成水平领先全行业。并有计划将燃料电池汽车领域的技术推向中国市场。
目前燃料电池汽车尤其是燃料电池商用车市场格局分为三方势力,中国作为示范推广最大的市场,由于宏观政策的引导,参与企业较多;日韩企业布局较早,技术实力目前在全球走在前列;欧美企业注重核心部件自主研发及创新,氢燃料电池产业链的部分环节具有较强的竞争力。
智能网联-2020年第12期
福田汽车正式发布“会享福”智能互联业务品牌和成立X事业部,该举动旨在进一步完善互联网创新和组织平台,推动公司能够覆盖和提供用户产品全生活周期的服务;随着智能网联技术的发展,主流商用车企业均开发出独立的车联网平台,提供满足车端、司机端以及市场场景端的功能需求和增值服务。
自动驾驶-2020年第11期
图森未来作为全球估值及融资额最高的自动驾驶卡车独角兽企业,在商用车自动驾驶领域的研发进展全球领先,并且获得了多方资本及企业的关注;与关键的物流货运公司、OEM&Tier合作,推进无人自动驾驶卡车及核心系统技术研发和物流货运商业化步伐;未来几年公司将重点发力美国无人驾驶货运市场,通过建立和完善无人驾驶货运网络,分三个阶段实现美国48个州的主要运输路线的布局。对于中国市场主要通过加快无人驾驶车辆的研发,优先拓展港口场景应用市场,逐步开展高速公路商业化测试。
专题分析
商用车车联网应用-2020年第11期
由于商用车对于成本节约、安全管理的需求更为迫切,政策强制性法规要求将推动商用车车联网和高级自动驾驶技术的普及;随着商用车网联化和智能化发展,预计2018-2025年中国商用车车联网市场将保持28%的复合增速发展,2025年市场规模有望超过800亿元。其中,车联网硬件和运营服务商市场价值将超过65%。
驾驶监控系统DMS解读-2020年第12期
DMS即驾驶员监控/疲劳预警系统,其核心功能是监测驾驶员的疲劳和注意力分散程度,通常包括主动式的视觉方案及被动式的非视觉方案,由于后者易被其他装置或行为欺骗影响判断,近两年视觉方案逐渐受到重视并将迎来市场爆发阶段。
DMS技术应用仍然面临诸多技术瓶颈,业内企业尝试加入更多传感器、更强大的芯片来解决。未来,随着供应商技术与商业模式的成熟,DMS也将与 ADAS/AD系统结合,实现个性化车身控制,扩展为汽车内部/乘员监控系统,发挥更大价值。
期刊详情
订阅咨询请扫描二维码,报名后会有工作人员联系您!
《商用车产业技术情报分析月刊》介绍
发布频次:月刊(年度12期)
交付格式:PPT
产品特色:围绕商用车政策、宏观经济、市场、企业、技术及应用领域的深度洞察分析。重点关注最新商用车产业政策影响,国家战略方向,宏观经济走势以及市场发展情况。及时追踪商用车企业投融资并购,战略规划;新能源、智能网联、自动驾驶技术及产品布局;借助公司供应链服务平台优势,针对头部企业技术、产品进行对比分析;同时对于重点企业、技术路线、商业模式等热点内容进行深度专题研究等。
商用车公开课推荐
识别海报二维码预约公开课
智感车生活


